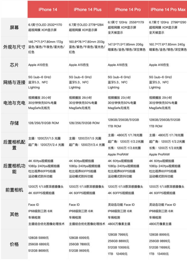
北京时间9月8日凌晨1点,苹果在线上举行了新品发布会,推出了备受瞩目的新款iPhone 14 系列和三款手表(分别是 Watch SE 1999元和 Watch Series 8 2999元起和 Watch Ultra 6299元)和一款 AirPods Pro 第二代新款耳机 1899元。其中iPhone 14系列分别是:iPhone 14 和 iPhone 14 Plus 和 iPhone 14 Pro 和 iPhone 14 Pro Max 共四款型号。
14 主要升级:
iPhone 14 和 14 Plus 主要升级:使用了 13 Pro 上的使用A15 CPU 性能更强!前像头支持自动对焦功能,支持车祸检测功能,牛逼的是苹果官方称:14 Plus 电池续航全系列排第一,将成为有电池焦虑的果粉最佳选择,暗光拍照升级效果更好等,其他基本差不多。
关于14 价格:
iPhone 14 就是 iPhone 13的升级版,外观无太大改变!共三种内存,其中128G价格为人民币5999元,256G价格为人民币6899元,512G价格为人民币8699元;9月8日晚8点接受预购,9月16日发售。
iPhone 14 Plus 就是屏幕更大版本的 iPhone 13 和iPhone 13 Pro Max 同样的屏幕尺寸6.7英寸,除了大,外观基本沿用13系列,共三种内存,其中128G价格为人民币6999元,256G价格为人民币7899元,512G价格为人民币9699元,只比14贵了1000元,性价比不错,相信这次会大卖;9月8日晚8点接受预购,10月7日发售。
图片
14 Pro 主要升级:
iPhone 14 Pro 和 14 Pro Max 主要升级:搭载了新一代 A16 仿生CPU,采用4纳米工艺,性能遥遥领先对手!简称:高能省电。屏幕方面:这代Pro终于抛弃用了对年的刘海屏,首次采用药丸屏,推出了全新登场的灵动岛功能,看着很炫酷的样子,不知道大家会不会接受!息屏常亮功能正式登场,屏幕一直显示时间等重要信息,不用再去打开iPhone就可以看到时间,值得点赞!同样前像头支持自动对焦功能,支持车祸检测功能,其他的还是苹果一直加强的功能,屏幕显示更高清,摄像大幅升级,苹果称可PK专业相机。不过多描述。
关于14 Pro价格:
iPhone 14 Pro 共四种内存,其中128G价格为人民币7999元,256G价格为人民币8899元,512G价格为人民币10699元,1TB价格为人民币12499元;9月8日晚8点接受预购,9月16日发售。
iPhone 14 Pro Max 共四种内存,其中128G价格为人民币8999元,256G价格为人民币9899元,512G价格为人民币11699元,1TB价格为人民币13499元;9月8日晚8点接受预购,9月16日发售。比Pro全系列贵1000元,感觉买Max更划算,屏大电池也更耐用。
